欢迎访问河北西柏坡红色教育基地培训中心官方网站
加入收藏
西柏坡红色教育基地
培训中心官方网站
首页
培训案例
教育基地
课程方案
培训项目
综合要闻
后勤保障
基地简介
联系我们
首页
培训案例
教育基地
课程方案
培训项目
综合要闻
后勤保障
基地简介
联系我们
首页
>
课程方案
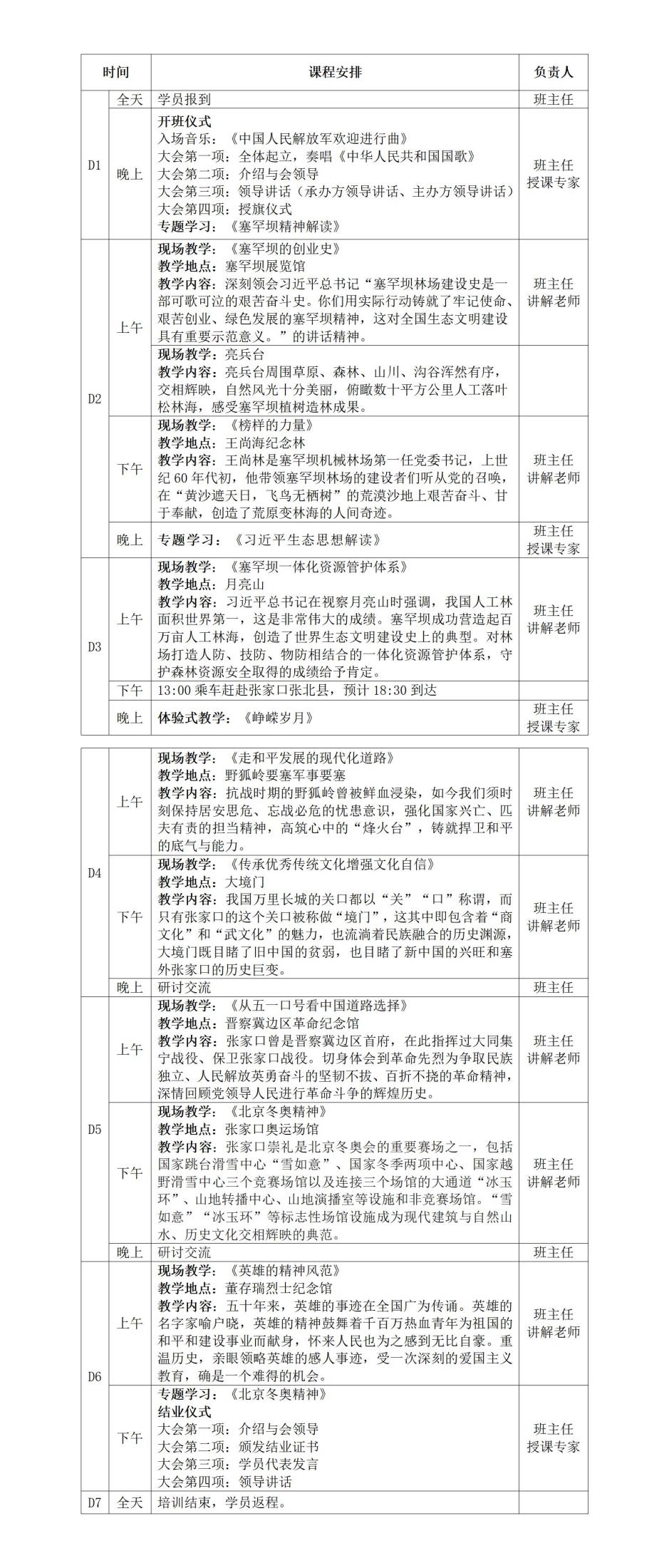
塞外明珠 乐享奥运
访问指南
培训案例
教育基地
课程方案
培训项目
综合要闻
后勤保障
基地简介
联系我们
联系方式
0311-80892759
1253865496@qq.com
工作日 8:30-17:30
塞外明珠 乐享奥运
来源:
作者:
远舟
日期:2025-10-22
浏览:0
打印
下载
分享
收藏
塞外明珠 乐享奥运,塞罕坝精神,晋察冀边区革命纪念馆,北京冬奥精神,西柏坡教育
关键词:±
相关阅读
西柏坡红色教育培训1日行程安排
西柏坡与正定红色教育培训2天行程安排
西柏坡与正定红色教育培训3天行程安排
西柏坡与正定红色教育培训4天行程安排
政策咨询与反馈
如果您对本政策有任何疑问或建议,请通过以下方式反馈:
在线咨询
发送邮件
电话咨询
微信“扫一扫”即可分享
保存图片
关闭